○守山市中小企業等デジタル化促進補助金交付要綱
令和5年7月20日
告示第256号
(趣旨)
第1条 市長は、物価高騰等の影響により多様化する社会環境や市場の変化に対し、市内中小企業等の新たな事業展開や経営基盤の確立等の事業活動に係るICT(情報通信技術をいう。)またはIoT(モノのデジタル化やネットワーク化をいう。以下同じ。)のデジタル技術活用への費用の一部を支援することにより持続可能な地域経済の活性化を図ることを目的として、守山市中小企業等デジタル化促進補助金(以下「補助金」という。)を予算の範囲内において交付するものとし、その交付については、守山市補助金等交付規則(昭和53年規則第1号。以下「規則」という。)に規定するもののほか、この要綱に定めるところによる。
(1) デジタル化 既存の業務手法をパソコンなどのコンピューターやインターネットなどのネットワークに関するデジタル技術に置き換えて効率化を図ることをいう。
(2) 中小企業等 中小企業等経営強化法(平成11年法律第18号)第2条第2項、公益社団法人及び公益財団法人の認定等に関する法律(平成18年法律第49号)第2条または一般社団法人及び一般財団法人に関する法律(平成18年法律第48号)第2条第1項から第3項までに規定する者をいう。
(補助対象者)
第3条 補助金の交付対象となる者(以下「補助対象者」という。)は、次の各号に掲げる条件をすべて満たす者とする。
(1) 守山市内に店舗、工場、事業所、事務所または支店(以下「事業所」という。)を有する中小企業等であること。
(2) 守山市内においてデジタル技術を活用した販路・営業改革や、経営や事業の効率化につながる取組を行う者であること。
(3) 前2号に規定する条件を補助金の申請時に満たしていないが、事業完了までに条件を満たすことができる者であること。
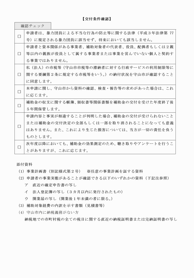
(4) 守山市市税等の滞納者に対する行政サービスの利用制限等に関する要綱(平成23年告示第17号)第1条に規定する特定滞納者でない者であること。ただし、守山市に納税義務のない者については、納税義務のある市町村において市町村税を滞納していないこと。
(5) 暴力団員による不当な行為の防止等に関する法律(平成3年法律第77号)第2条第6号に規定する暴力団員に該当せず、また将来においても該当しないこと。
(6) 風俗営業等の規制および業務の適正化等に関する法律(昭和23年法律第122号)第2条に規定する営業を行う者でないこと。
(1) 事業・販路改革
(2) 経営管理改革
(3) デジタル人材育成事業
2 前項で定める補助対象事業の取組は下表に掲げるものとする。
事業項目 | 取組 |
(1) 事業・販路改革 | ・AIやIoTを活用した販売・顧客管理システムの導入 ・AI等を活用した自社の市場分析 ・EC(電子商取引)サイト制作 ・デジタルを活用した顧客向け店舗環境改善整備(フリーWi-Fi環境整備を含む。) ・キャッシュレスシステムの導入 ・セルフオーダーシステムの導入 ・オンライン受付および事前予約システムならびにネット予約システムの導入 ・その他市長が認めるもの |
(2) 経営管理改革 | ・経理および会計システムの導入 ・人事管理システムの導入 ・グループウェアの導入 ・クラウド管理の導入 ・技能承継に対するデジタル技術活用 ・POS(販売時点情報管理)導入や顧客情報等アナログ管理情報の電子化 ・サイバーセキュリティへの対策 ・その他市長が認めるもの |
(3) デジタル人材育成事業 | ・AIやIoTを活用した仕組みの構築を行うにあたる、外部(専門家等)からの技術指導 ・デジタル化を推進するために必要な教育訓練や講座受講 ・その他市長が認めるもの |
3 前2項の規定にかかわらず、次のいずれかに該当するものは補助対象事業としない。
(1) 公序良俗に反するおそれがある事業
(2) 補助対象者と資本関係がある事業者、補助対象者の代表者、役員、配偶者もしくは2親等以内の親族が役員として属する事業者または事業を営んでいない個人と契約したもの
(補助対象経費等)
第5条 補助金の対象となる経費(以下「補助対象経費」という。)、補助金額および補助上限額ならびに補助要件等は、別表のとおりとする。
2 補助金の対象外とする経費は、次の各号に掲げるものとする。
(1) 事務所等の事業運営に要する経費(人件費、光熱水費、消耗品費等)
(2) 自社ホームページの制作やリニューアルのみを行う費用
(3) WEBやSNSによる広告費用
(4) 社内教育のために購入した物品や図書
(5) その他補助金活用によるデジタル化による事業執行に際し、必要と認められない物品の購入経費や役務の提供に関する経費等
(1) 守山市中小企業等デジタル化促進事業計画書(別記様式第2号)
(2) 守山市に事業実態があることが確認できる資料
(3) 補助対象経費の内訳を示す書類(見積書等)
(4) その他市長が特に必要と認める書類等
3 前2項の補助金の交付の可否について、申請があった日から30日以内に決定しなければならない。
3 補助金の増額を伴う変更は認めない。
4 規則第7条に規定する軽微と認められる変更は、補助金の額の10パーセント以下の減額とする。
(1) 補助対象事業を実施したことを証する書類
(2) 補助対象経費を支出したことを証する書類(領収書等)
(3) 第3条第3号の規定を満たしたことを確認するために必要な書類(開業届等)
(4) その他市長が特に必要と認める書類等
2 提出された書類について確認が必要な場合、申請者は市の求めに応じて説明をしなければならない。
3 第1項の書類により事業を実施したことを確認できない場合、市は申請者に対し追加資料の提出を請求できるものとする。
(補助金の額の確定)
第10条 市長は、前条の規定により提出された実績報告書等の内容を審査し、補助金の交付の内容に適合すると認めたときは、交付すべき補助金の額を確定し、申請者に通知するものとする。
2 市長は、交付請求書を受理したときは、速やかに補助金を交付する。
(立ち入り検査等)
第12条 市長は、補助金の適正な交付のため、必要があるときは、申請者に対して報告を求め、または担当職員に当該事務所等に立ち入り、帳簿書類その他物件を検査させ、もしくは関係者に質問させることができる。この場合において、立ち入る職員は、その身分を示す職員証明書を提示しなければならない。
(決定の取消し)
第13条 市長は、交付決定者が次の各号のいずれかに該当する場合は、交付決定の全部または一部を取り消すことができる。
(1) 補助金の交付決定の内容またはこれに付した条件に違反したとき。
(2) 補助対象事業を承認なく変更し、または廃止したとき。
(3) 虚偽その他の不正な行為により補助金の交付を受け、または受けようとしたとき。
(4) この要綱の規定またはこれに基づく指示に違反したとき。
(5) その他法令もしくはこれらに基づく指示または市長の処分に違反したとき。
(補助金の返還)
第14条 市長は、補助金の交付決定を取り消した場合において、既に補助金が交付されているときは、期限を定めて当該補助金の返還を命じるものとする。
(書類の整備)
第15条 交付決定者は、補助対象事業に係る経費の収入支出を明らかにした帳簿証拠書類その他関係書類を整備しておかなければならない。
2 前項に規定する書類は、補助対象事業が終了した年度の翌年度から5年間保管しなければならない。
(財産処分の制限)
第16条 補助金の交付を受け取得した物品を市長の承認を受けないで、目的に反して使用し、譲渡し、交換し、貸し付けし、担保に供し、または廃棄してはならない。ただし、減価償却資産の耐用年数等に関する省令(昭和40年大蔵省令第15号)別表第1号および第2号に規定する法定耐用年数を経過した場合については、この限りでない。
2 前項本文の場合において、市長は期限を定め補助金の返還を求めることができる。
(不可抗力に対する補助対象事業の取扱い)
第17条 前条までの規定にかかわらず、天災等申請者の責めに帰すことができない事由により、事業期間内に補助対象事業の完了が困難となった場合の取扱いについては市長が別に定める。
付則
(守山市市税等の滞納者に対する行政サービスの利用制限等に関する要綱の一部改正)
2 守山市市税等の滞納者に対する行政サービスの利用制限等に関する要綱(平成23年告示第17号)の一部を次のように改正する。
〔次のよう〕略
付則
この告示は、令和6年4月1日から施行する。
付則
この告示は、令和7年4月1日から施行する。
別表(第5条関係)
補助対象経費 | 補助率 | ||
区分 | 経費区分 | 内容 | |
事業・販路改革、経営管理改革 | ソフトウエア・システム導入費 | AI・IoTを活用した仕組みとして構成されるパッケージソフトウエア等の購入および借用に要する経費 ※1 ソフトウエアのライセンスがサブスクリプションの場合は、事業開始後1年分を経費対象とする ※2 ソフトウエアのインストール作業に係る費用はソフトウエア費に含む ※3 ソフトウエア・システム導入に技術指導料が含まれる場合は、その額を明確にし、技術指導料として計上すること | 1/2以内 |
サービス利用費 | AI・IoTを活用した仕組みとして利用するクラウドの使用料 ※ 利用するサービスがサブスクリプションの場合は、事業開始後1年分を経費対象とする | ||
委託費 | 補助事業者が直接実施することができないものまたは適当ではないものについて、他の事業者に行わせるために必要な経費(委託契約) ※ AI・IoTを活用した仕組みの構築に必要な機器やソフトウエアの開発、改良等を委託する費用など | ||
委託費(環境整備) | 補助事業者が直接実施することができないものまたは適当ではないものについて、他の事業者に行わせるために必要な経費(委託契約) ※ AI・IoTを活用した顧客向け店舗環境改善(フリーWi―Fi導入等)等を委託する費用など | ||
機器購入費 | AI・IoTを活用した仕組みとして構成される機器・部品、通信機器類の購入購入および借用に要する経費 ※1 パソコンやスマートフォン、タブレット、プリンタ等の汎用品は補助事業に使用することを明確にすること ※2 IoT機器に技術指導料が含まれる場合は、その額を明確にし、技術指導料として計上すること ※3 Iot機器がリース契約に基づく場合は、事業開始後1年分を経費対象とする | ||
デジタル人材育成 | 技術指導費 | AI・IoTを活用した仕組みの構築を行うにあたって、外部(専門家等)から技術指導を受ける場合に要する経費(謝金・旅費) | |
研修費 | 本事業の遂行のために必要な教育訓練や講座受講等に係る経費 ※1 教育訓練や講座受講等に係る費用の補助を希望する場合は、事業計画書中に(1)研修名、(2)研修実施主体、(3)研修内容、(3)研修受講費、(5)研修受講者についての情報を必ず記載すること ※2 研修受講以外の経費(入学金、交通費、滞在費等)も補助対象とする ※3 教育訓練給付制度など、本事業以外の国や自治体等からの教育訓練に係る補助または給付を重複して利用することはできない | ||
備考 (1) 補助金額の上限は20万円とする。 (2) 経費区分のうち委託費(環境整備)および機器購入費に係る補助金額については、その他の補助対象経費の合計に2分の1を乗じた額を上限とする。 (3) 消費税および地方消費税は補助対象外とする。 (4) 補助金額は、補助金の合計額の千円未満を切捨てた額とする (5) 上記経費は、交付決定日以降に契約し、補助対象期間内に支払った費用とする。ただし、早期着手申出書(別記様式第10号)を提出した場合は、申出書の受付日以降に契約し、補助対象期間内に支払った費用とする。 (6) この要綱に基づく補助金の交付は、1事業者につき1回を限度とする。 | |||












