○守山市空き店舗等活用補助金交付要綱
令和6年4月1日
守山市告示第169号
(趣旨)
第1条 市長は、中心市街地における空き店舗等への入居を促進し、集客力向上による賑わいの創出を図ることで、中心市街地の商業活性化を図るとともに、「起業家の集まるまち守山」として、起業者または事業者が新規出店先に守山市を選択いただくことを目的として、空き店舗等に出店する者に対し、守山市空き店舗等活用補助金(以下「補助金」という。)を予算の範囲内において交付するものとし、その交付については、守山市補助金等交付規則(昭和53年規則第1号。以下「規則」という。)に規定するもののほか、この要綱に定めるところによる。
(1) 中小企業等 中小企業等経営強化法(平成11年法律第18号)第2条第2項、公益社団法人及び公益財団法人の認定等に関する法律(平成18年法律第49号)第2条または一般社団法人及び一般財団法人に関する法律(平成18年法律第48号)第2条第1項から第3項までに規定する者をいう。
(2) 中心市街地 守山市中心市街地活性化基本計画(平成27年3月27日内閣総理大臣認定)において認定された別図の区域をいう。
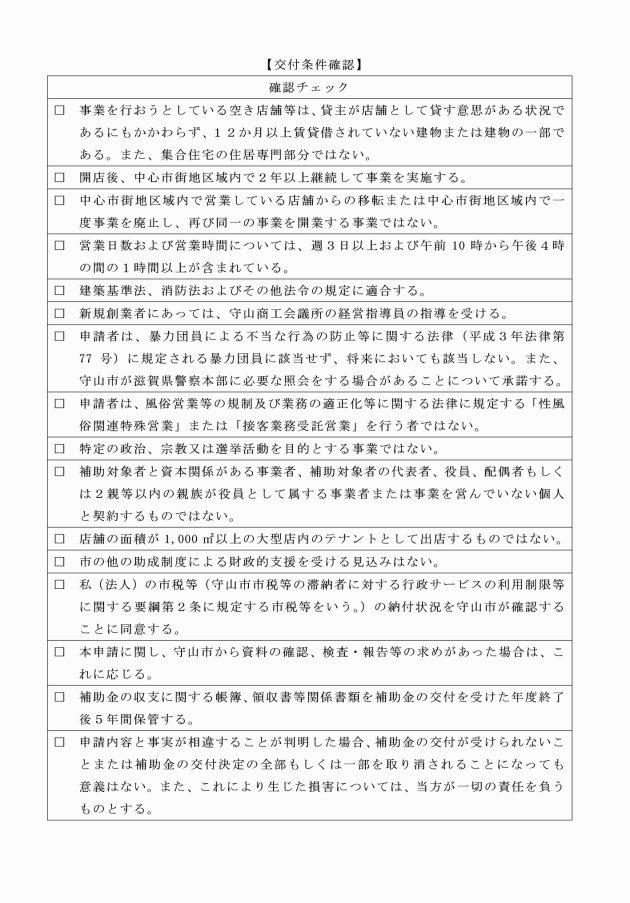
(3) 空き店舗等 貸主が店舗として貸す意思がある状況であるにもかかわらず、12か月以上賃貸借されていない店舗、住宅、倉庫等の建物または建物の一部をいう。ただし、集合住宅(マンション、アパート等をいう。)の住居専門部分を除く。
(補助対象者)
第3条 補助金の交付対象となる者(以下「補助対象者」という。)は、次の各号に掲げる条件をすべて満たす個人または中小企業等とする。
(1) 中心市街地における空き店舗等に別表第1に定める業種の施設を新規に出店し、営業する者。ただし、実店舗を構えるものを対象とする。
(2) 守山市市税等の滞納者に対する行政サービスの利用制限等に関する要綱(平成23年告示第17号)第1条に規定する特定滞納者でない者であること。ただし、守山市に納税義務のない者については、納税義務のある市町村において市町村税を滞納していないこと。
(3) 暴力団員による不当な行為の防止等に関する法律(平成3年法律第77号)第2条第6号に規定する暴力団員に該当せず、また将来においても該当しないこと。
(4) 風俗営業等の規制および業務の適正化等に関する法律(昭和23年法律第122号)第2条に規定する営業を行う者でないこと。
(補助対象事業)
第4条 補助金の交付対象となる事業(以下「補助対象事業」という。)は、補助金の交付決定日から当該補助金の交付決定に係る年度の3月末日までに補助対象者が中心市街地に店舗を新規に出店するに係る事業とし、次の各号に掲げる要件を満たすものとする。
(1) 営業開始日から起算して2年を経過する日まで、対象施設の営業を行うこと。
(2) 中心市街地区域内で営業している店舗からの移転または中心市街地区域内で一度事業を廃止し、再び同一の事業を開業する事業ではないこと。
(3) 営業日数および営業時間については、週3日以上および午前10時から午後4時の間の1時間以上が含まれていること。
(4) 建築基準法、消防法およびその他法令の規定に適合していること。
(5) 新規創業者にあっては、守山商工会議所の経営指導員の指導を受けること。
(1) 風俗営業等の規制及び業務の適正化等に関する法律(昭和23年法律第122号)第2条に規定する事業
(2) 特定の政治、宗教または選挙活動を目的とする事業
(3) 公序良俗に反するおそれがあると認める事業
(4) 店舗の面積が1,000m2以上の大型店内のテナントとして出店するもの。
(5) 市の他の助成制度による財政的支援を受けた事業または受ける見込みのある事業
(補助対象経費)
第5条 補助金の対象となる経費(以下「補助対象経費」という。)は、補助対象事業の実施に要する経費のうち、別表第2に掲げるものとする。
2 補助金の対象外とする経費は、同表備考に掲げるものとする。
(補助金額等)
第6条 補助金額は、補助対象経費の額から5分の2を乗じて得た額とし、補助金額の上限は100万円とする。ただし、産業競争力強化法(平成25年法律第98号)第128条第2項に規定する認定創業支援等事業計画に記載された同法第2条第33項に規定する特定創業支援等事業による支援を受けたことの証明書を有する者の補助金額は、補助対象経費の額から2分の1を乗じて得た額とする。
2 前項の補助金額に千円未満の端数があるときは、これを切り捨てるものとする。
3 この要綱に基づく補助金の交付は、1者につき1回を限度とする。
(補助金の交付申請等)
第7条 補助金の交付を受けようとする補助対象者(以下「申請者」という。)は、守山市空き店舗等活用補助金交付申請書(別記様式第1号)に、次に掲げる書類を添えて市長に提出しなければならない。
(1) 守山市空き店舗等活用事業計画書(別記様式第2号)
(2) 賃貸借状況証明書(別記様式第3号)
(3) 賃貸人および店舗改装工事施工業者との関係に係る誓約書(別記様式第4号)
(4) 出店する空き店舗等の不動産(建物)登記事項証明書の写し
(5) 個人の場合は申請者の住民票、運転免許証、マイナンバーカード等申請者の氏名および現住所が確認できる公的証書の写し
(6) 法人の場合は法人登記簿謄本の写し
(7) 補助対象経費の内訳を示す書類(見積書等)
(8) 第6条第1項に規定する創業者は特定創業支援等事業を受けたことを証明する書類の写し
(9) その他市長が特に必要と認める書類等
3 前2項の補助金の交付の可否について、申請があった日から30日以内に決定しなければならない。
3 補助金の増額を伴う変更は認めない。
4 規則第7条に規定する軽微と認められる変更は、補助金の額の10パーセント以下の減額とする。
(1) 補助対象事業を実施したことを証する書類
(2) 補助対象経費を支出したことを証する書類
(3) その他市長が特に必要と認める書類等
2 提出された書類について確認が必要な場合、申請者は市の求めに応じて説明をしなければならない。
3 第1項の書類により事業を実施したことを確認できない場合、市は申請者に対し追加資料の提出を請求できるものとする。
(補助金の額の確定)
第11条 市長は、前条の規定により提出された実績報告書等の内容を審査し、補助金の交付の内容に適合すると認めたときは、交付すべき補助金の額を確定し、申請者に通知するものとする。
2 市長は、交付請求書を受理したときは、速やかに補助金を交付する。
(立ち入り検査等)
第13条 市長は、補助金の適正な交付のため、必要があるときは、申請者に対して報告を求め、または担当職員に当該事務所等に立ち入り、帳簿書類その他物件を検査させ、もしくは関係者に質問させることができる。この場合において、立ち入る職員は、その身分を示す職員証明書を提示しなければならない。
(決定の取消し)
第14条 市長は、交付決定者が次の各号のいずれかに該当する場合は、交付決定の全部または一部を取り消すことができる。
(1) 補助金の交付決定の内容またはこれに付した条件に違反したとき。
(2) 補助対象事業を承認なく変更し、または廃止したとき。
(3) 虚偽その他の不正な行為により補助金の交付を受け、または受けようとしたとき。
(4) この要綱の規定またはこれに基づく指示に違反したとき。
(5) その他法令もしくはこれらに基づく指示または市長の処分に違反したとき。
(補助金の返還)
第15条 市長は、補助金の交付決定を取り消した場合において、既に補助金が交付されているときは、期限を定めて当該補助金の返還を命じるものとする。
(書類の整備)
第16条 交付決定者は、補助対象事業に係る経費の収入支出を明らかにした帳簿証拠書類その他関係書類を整備しておかなければならない。
2 前項に規定する書類は、補助対象事業が終了した年度の翌年度から5年間保管しなければならない。
(財産処分の制限)
第17条 補助金の交付を受け取得した財産等を市長の承認を受けないで、目的に反して使用し、譲渡し、交換し、貸し付けし、担保に供し、または廃棄してはならない。ただし、減価償却資産の耐用年数等に関する省令(昭和40年大蔵省令第15号)別表第1号および第2号に規定する法定耐用年数を経過した場合については、この限りでない。
2 前項本文の場合において、市長は期限を定め補助金の返還を求めることができる。
(不可抗力に対する補助対象事業の取扱い)
第18条 前条までの規定にかかわらず、天災等申請者の責めに帰すことができない事由により、事業期間内に補助対象事業の完了が困難となった場合の取扱いについては市長が別に定める。
付則
(施行期日)
1 この告示は、令和6年4月1日から施行する。
(守山市市税等の滞納者に対する行政サービスの利用制限等に関する要綱の一部改正)
2 守山市市税等の滞納者に対する行政サービスの利用制限等に関する要綱(平成23年告示第17号)の一部を次のように改正する。
〔次のよう〕略
(検証期限)
3 規則第16条第2項に規定する検証期限は、令和10年3月31日とする。
付則
この告示は、令和7年4月1日から施行する。
別図(第2条関係)
平成27年3月27日内閣総理大臣認定「守山市中心市街地活性化基本計画認定区域」
(1) 区域の面積 約177ha (2) 区域の境界 東北の境界…市道下之郷吉身線、市道勝部吉身線、県道高野守山線 東南の境界…市道勝部浮気線 西南の境界…県道片岡栗東線、市道焔魔堂大門線 西北の境界…市道二町播磨田幹線、市道元町杉江線、市道古高川田線、市道下之郷元町線 |
|
別表第1(第3条関係)
対象業種一覧
大分類 | 中分類 | 小分類 |
小売業 | 各種商品小売業 | いずれが主たる販売商品であるかが判別できない事業所 |
織物・衣類・身の回り品小売業 | 呉服、服地、衣服、寝具、靴、帽子、洋品雑貨、小間物、その他身の回り品を小売する事業所 | |
飲食料品小売業 | 野菜、果実、食肉、鮮魚、酒、菓子、パン、そう菜、乾物、その他飲食料品を小売する事業所 | |
機械器具小売業 | 自動車、自転車、電気機械器具、電気事務機械器具、それらの部分品、付属品を小売する事業所 | |
その他の小売業 | 家具、金物、医薬品、化粧品、書籍、文房具、スポーツ用品、娯楽用品、楽器、時計、その他商品を小売する事業所 | |
飲食サービス業 | 飲食店 | 食堂、レストラン、専門料理店、居酒屋、喫茶店等 |
持ち帰り飲食サービス業 | 飲食することを主たる目的とした設備を有さず、客の注文に応じその場所で調理した飲食料品を持ち帰る状態で提供する事業所 | |
生活関連サービス業 | 洗濯・理容・美容・浴場業 | クリーニング業、理容店、美容室、銭湯業、エステティック業、リラクゼーション業、ネイルサロン、その他身の回りの清潔を保持するためまたは心身のリラックスならびにリフレッシュを促進するためのサービスを提供する事業所 |
娯楽業 | 映画館、劇場、スポーツ施設 | |
教育、学習支援業 | その他の教育、学習支援業 | 学習塾、教養・技能教授業(音楽、書道、生花・茶道、そろばん、英会話、スポーツ等) |
備考 対象業種は、統計法第2条第9項に規定する統計基準である日本標準産業分類を参考とする。
別表第2(第5条関係)
補助対象経費 | 内容 | |
空き店舗等契約に係る初期費用等 | (1) 家賃(当該補助金の交付決定に係る年度の3月末日までに支払い済みのものに限る。最大1年間分とする。) (2) 敷金 (3) 礼金 (4) 保証料 (5) 不動産購入経費 | |
空き店舗等建築改装費 | (1) 床工事 | 整備に係る経費(作業経費、設備機器経費を含む。) |
(2) 天井工事 | ||
(3) 壁・間仕壁・窓・出入口工事 | ||
空き店舗等設備改修費 | (1) 電気設備工事 | 整備に係る経費(作業経費、設備機器経費を含む。) |
(2) 空調・換気設備工事 | ||
(3) 給排水衛生設備工事 | ||
(4) ガス設備工事 | ||
(5) 厨房設備工事 | ||
広告宣伝費 | (1) チラシ作成費 | 営業開始以後3月を超える期間の広告宣伝費を除く。また、補助金額の上限を5万円とする。 |
(2) タウン誌等への広告掲載費 | ||
(3) ホームページ開設費 | ||
(4) SNS広告掲載費 | ||
備考
1 不動産の仲介手数料、備品購入費および事業運営に要する経費(人件費、光熱水費、消耗品費等)を除く。
2 領収書または支払いを証する書類(名宛人が申請者と同一名義のものに限る。)が提出できない経費は、補助対象経費から除外する。
3 補助対象者と資本関係がある事業者、補助対象者の代表者、役員、配偶者もしくは2親等以内の親族が役員として属する事業者または事業を営んでいない個人と契約したものを除く。
4 広告宣伝費は開業を周知するために必要と認められるものを対象とし、単独での申請は無効とする。














